rb88体育-rb88体育官网
网站首页
关于我们
技能培训
新闻栏目
联系我们
人才招聘
新闻栏目
THE CURRICULUM
关于我们
技能培训
新闻栏目
联系我们
人才招聘
新闻栏目
查看更多
NEWS CENTER
天津教育报:rb88体育构建全国唯一本硕博
津云2026天津研招访谈:专访rb88体育研究
中央电视台《中国新闻》:中国—上海合
《天津日报》:我市高校组织开展形式多
天津电视台《都市报道60分》:促进毕业
地址:南京市鼓楼区中山北路118号
接待:王老师
电话:025-84659237
邮箱:info@rb88sport.org
新闻栏目
您当前的位置:
rb88体育官网
>
新闻栏目
>
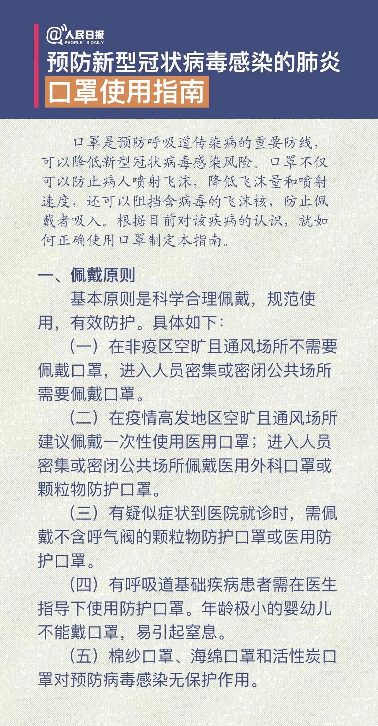
【战“疫”知识早知道】国家卫健委发布权威口罩使用指南
时间:2026-03-16 浏览:
164 作者:
凌兰
上一篇:
“请进来”辅导 “走出去”取经 “坐下来”交流——刘秀丽等获天津市高校辅导员优秀论文奖
下一篇:
【战“疫”先锋】跳动的红马甲
【返回列表页】
网站首页
关于我们
技能培训
新闻栏目
联系我们
人才招聘
地址:南京市鼓楼区中山北路118号 电话:025-84659237 邮箱:info@rb88sport.org
Copyright © 2024-2026 rb88体育-rb88体育官网
http://www.rb88sport.org
.All Rights Reserved
网站地图
苏ICP备2023164827号
友情链接:
头号玩家-头号玩家官网
乐玩-乐玩官网
rb88体育-rb88体育官网
乐玩-乐玩官网
ued体育-ued体育官网